🎯69일차 활동
- 1. 개인 과제 제출
- 2.팀 리더 회의
- 3. AI 연습
1. 개인 과제 제출
필수과제 1

일단 결과물부터...
제출 직전에 난리나서 고생했다.
주말동안에 코인을 만들었다.




$ 텍스트를 메쉬로 변환시키고 배치한 후에 동전에 parent로 집어넣으면 동전과 함께 이동이 가능하다.
패어런트 하려면 넣을 요소들 다 선택 후 마지막에 대표 오브젝트 클릭하고 우클릭하면 되는 것으로 기억.


스무스 브러쉬로 각진 달러 아이콘 모서리를 부드럽게 수정.
동전은 따라하다보니 무난하게 마무리했다.
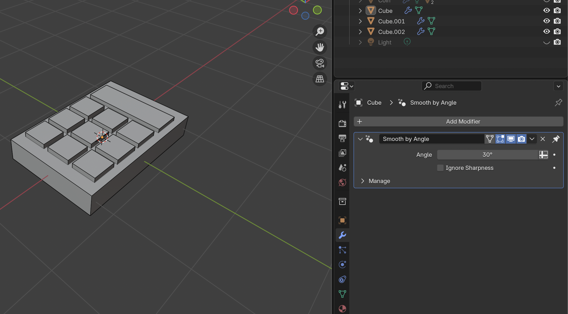
그 다음은 계산기.



어레이를 이용해 정렬된 형태의 버튼을 쉽게 생성 가능하다.
동일한 방식으로 동전도 겹겹이 쌓았다.








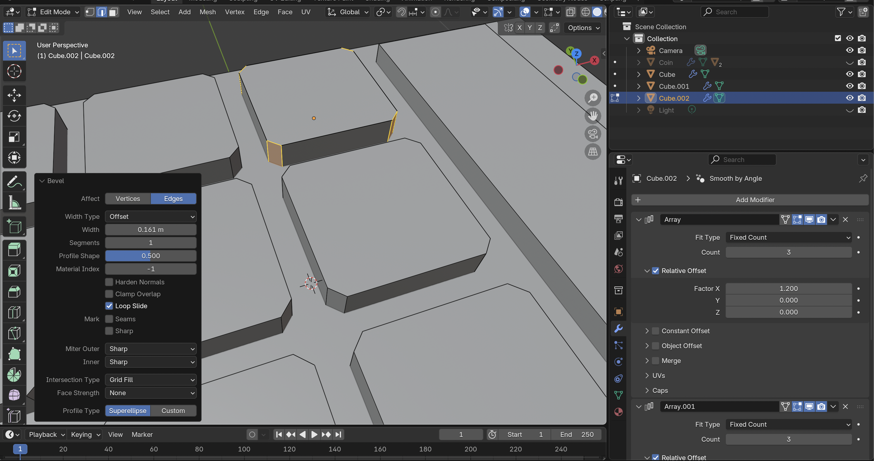
길쭉한 엔터키 만들기.

곡선 주고 부드럽게 만드는 과정.

강의대로 따라했는데 중간에 막혔다.
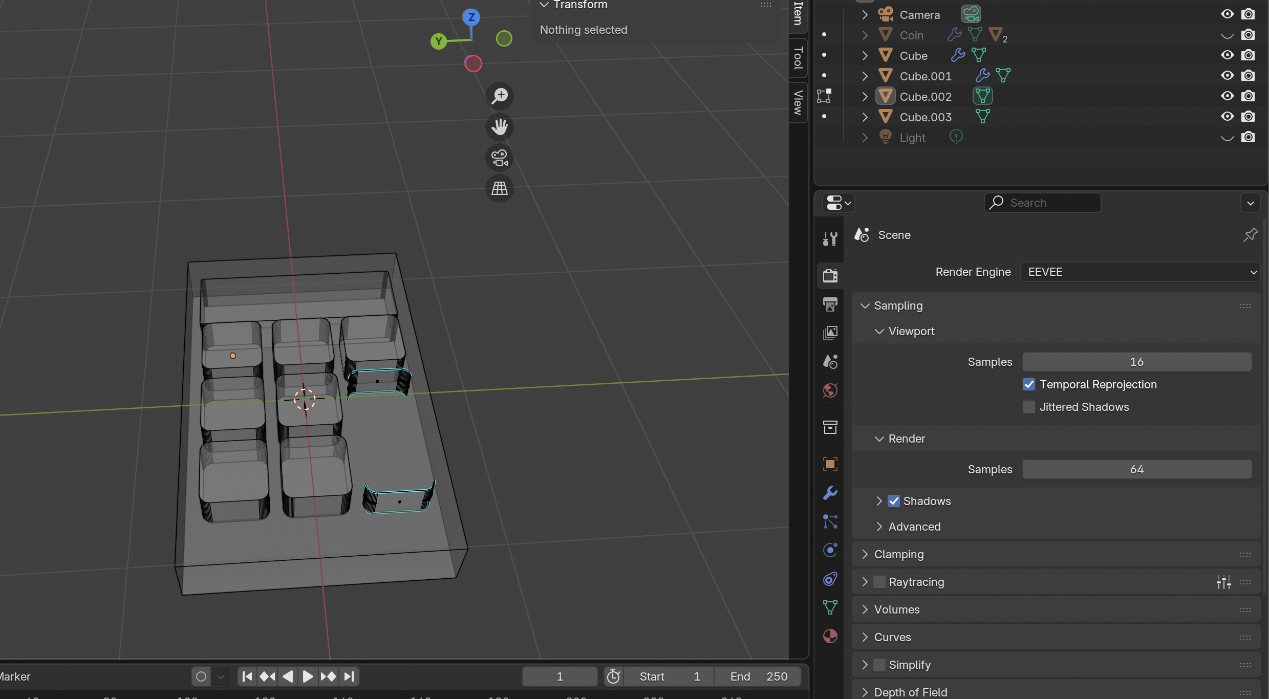
계산기 버튼들과 스크린, 그리고 본체를 다 선택한 후에 cmd+J로 하나로 만들고, 복붙해둔 원본 오브젝트 중에서 본체를 선택했다.
그 후 패스파인더 역할을 하는 불린을 해서 스포이드로 다합친 오브젝트를 빨아들였는데 모양이 이상해졌다.

튜터님께 질문하고 알았는데 본체 빼고 하나로 만드는 거란다.
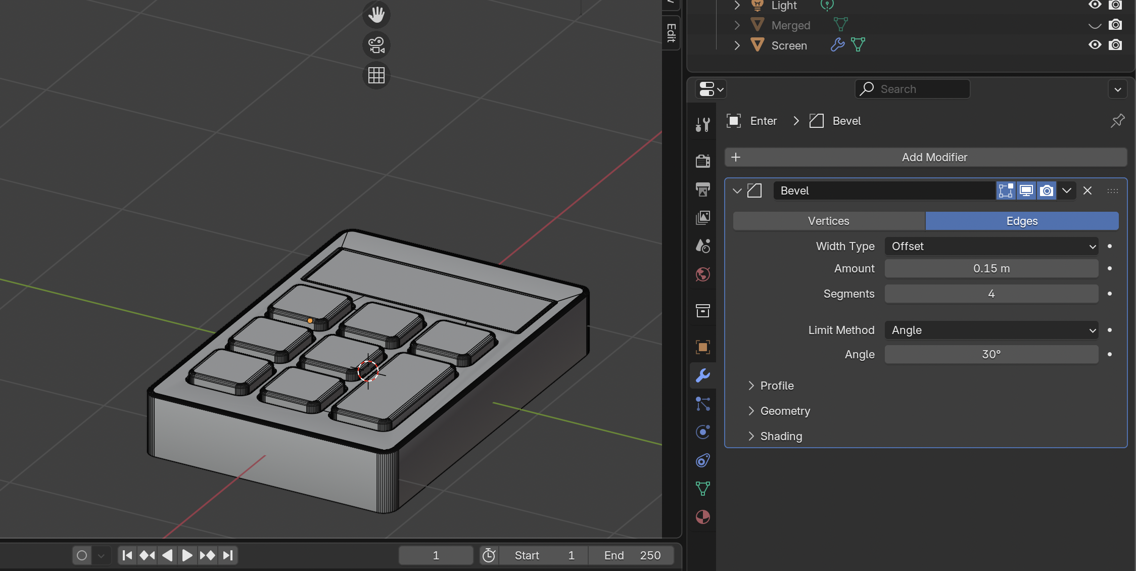
그래서 버튼과 스크린만 하나로 합치고 불린을 다시 하자 기계본체에 저 버튼들만큰 움푹 파여 들어간 것을 볼 수 있었다.
스크린 부분은 살짝 네모가 보이긴 하지마 입체감이 없어서, apply로 변환된 상태를 저장한 뒤 extrude를 이용해 파이게 만들었다.


불린 에드온도 설치했다.
아직 사용해보진 못했는데, 에드온은 압축된 파일을 풀지 않고 사용해야 한다는 점이 신기하다.

배경에서도 오류가 났는데 두분 찾아가서 다 물어봣ㄸ.
렌더링을 하는데 자꾸 왼쪽 상단 귀퉁이가 검게 잘려지는 문제였다.
다 하나하나 확인을 해보자 이는 배경 오브젝트 자체의 문제인 것 같아서 결국 다시 만드니 해결됐다.
나는 이게 단순 조명의 문제인줄 알고 조명의 위치만 계속 왔다갔다 했는데 이런 문제일 줄은 상상도 못했다.
오늘 작업하면서 가장 중요하게 느낀 점은
cpu를 gpu로 전환해서 작업을 해야한다는 점,
뭔가 소소한 오류가 났을 대는 그냥 다시 만드는게 더 빠를 수도 있다는 점.
필수과제 2
필수과제 2번은 아이스크림 트럭과 곰돌이 인형을 ai로 생성해 모델링까지 시키는 과정이었다.
오늘은 시간 관계상 ai 연습을 제대로 못했으니 뒤에 뽑는 과정을 설명하는 것으로 대체해야겠다.
메쉬 ai를 처음 써봤는데 정말 대단한 툴이라는 생각이 들었다.
모델링에서의 어려움을 한번에 해결해줄 수 있는 ai가 아닐까 싶다.


나노바나나를 이용할 수 있어 이미지를 뽑은 뒤 3D로 변환할 수 있다.

텍스쳐도 입힐 수 있고 부족한 부분은 텍스쳐 편집으로 수정이 가능하다.





지저분한 모델링을 수정하는 리메시.
초미세 사각형 면으로 생성하면 지저분한 메시가 비교적 깔끔해진다.


텍스쳐 편집 기능.
지저분한 부분을 채색해 수정이 가능하다.

⭐️ 느낀 점
주말에 짬을 내서 몇시간씩이라도 작업하고 새벽까지 과제를 해서 그나마 다행이다.
부족하긴 하지만 그래도 처음 목표했던 정도에 근접하게 작업을 할 수 있었다.
다만 시간이 더 있었으면 하는 아쉬움이 있다.
🧩 아쉬운 점 / 개선 방안
애니메이팅과 리깅이 핵심인데 도전과제를 못한게 많이 아쉽다.
다른 분들이 작업한 걸 보니 너무 귀여워서 나도 빨리 만들어보고 싶다는 생각이 들었다.
내 아이스크림 북극곰들이 춤을 추면 얼마나 귀여울지 궁금하다.
시작 타이밍을 더 앞당겨야겠다.
고민할 생각도 안나게 냅다 시작해버려야겠다.
2. 팀 리더 회의
5시 과제 제출 후 6시까지 팀 리더 신청 폼 제출 시간이었다.
오늘 출석 오류 정정 폼도 내야해서 폼 세개나 냈다.

결국 리더 신청을 했다...
방향성은 우선 F&B 쪽으로 간다는 전제로 돌아다니며 다른 주제는 어떤지 들어보는 시간이었다.
팀원이 이미 다 짜여진 팀도 있고, 생각하지도 못한 주제를 구상중인 팀도 있고 정말 다양했다.
그렇게 보다보니 너무 흔한게 아닌가 하는 생각도 들었지만, 우리 카테고리 자체도 나쁘지 않아서 나중에 팀빌딩 박람회 때 좋은 분들이 오면 좋겠다는 생각이 들었다.




⭐️ 느낀 점
마무리를 잘 하려면 팀을 잘 구성해야 좋으니까 다들 벌써부터 치열한 것 같다.
너무 미리 많이 정해두면 다른 팀원들이 들어올 여지가 없을 것 같아 최대한 여백을 남겨둔 상태로, 전체적인 로드맵을 구상해보는 게 좋을 것 같다.
나올 수 있는 최종 아웃풋, 필요한 역량 등을 잘 고려해서 팀을 이끌어나가야겠다.
다양한 실력자 분들이 들어오면 좋겠다. 제발.
3. AI 연습
메쉬 ai를 이용해 트럭과 곰돌이 3D 모델링을 하는 과제였다.
뭔가 내 스타일로 진행하고 싶어 몇차례 수정을 걸쳤다.
만들 때마다 크레딧이 날아가는 건 정말 속상하지만 그래도 퀄리티를 위한 거니까.
처음엔 제공한 프롬프트를 그대로 사용해 만들었다.

첫시도는 너무 귀엽지 않고 레터링이 노골적이라 아쉽다.

두번째는 너무 밋밋하고 아이스크림 느낌이 안산다.

세번째는 이미지 레퍼런스를 넣었더니 너무 똑같이 나왔다.

종합적으로 지피티를 이용해 프롬프트를 짜서 생성했다. 1번이 가장 독특해서 마음에 든다.

다음은 곰돌이다.
이건 미드저니로 뽑으란다.


처음엔 프롬프트를 그대로 사용해 곰인형 느낌이 나는 미드저니 이미지를 뽑았다.
근데 생각해보니 또 시키는 대로 하기가 싫어졌다.
아이스크림은 차가우니 북극곰을 만들자!

북극곰을 메쉬에서 나노바나나로 생성했는데 어딘가 밋밋하다.
포인트가 필요해 보였다.

아이스크림 모자를 씌우자!

너로 정했다!
혹시 몰라서 지피티한테도 생성을 부탁했다.

아이스크림 콘을 뒤집어 쓰라니까 저렇게 머리에 얹는다.
다시 부탁해서 생성했다.

이것도 좋네.

그나저나 이건 실패인데, 아이스크림을 뒤집어 써 범벅이 된 모습이 뭔가 귀엽긴 하다..ㅎㅎ
⭐️ 느낀 점
메쉬 ai 정말 좋은 툴이다.
덕분에 모델링을 재밌게 할 수 있을 것 같다.
그림 그려서 3D 형태로 만드는 것도 가능할 것 같다.
🦾총평
블렌더 단축키도 점점 손에 익고, 어떤 원리로 돌아가는 건지도 조금씩 이해가 가는 것 같다.
여전히 어려운 부분 투성이이고 혼자만의 아이디어로 뭔가를 만들긴 아직 어렵겠지만 내 아이디어를 3D로도 구현해낼 수 있으면 정말 좋을 것 같다.
에팩에서의 실수를 발판삼아 내 무기가 될 수 있는 것들을 잘 배워보자.
에펙은 언제하지...지엔장.
🧐오늘의 무드.

3D알못이었는데 이정도면 장족의 발전이긴 하다.
질문도 되게 많이 하고 어찌저찌 구색까지는 맞췄다.
다만 도전 과제의 애니메이팅과 리깅을 못한게 많이 아쉽다.
이거야말로 진짜 도전과제 개인적으로 진행하면서 바로 따라해봐야겠다.
🎼오늘의 음악
Jackson 5 - I'll Be There

'AI 콘텐츠 디자이너 부트캠프' 카테고리의 다른 글
| [TIL] 내배캠 AI 콘텐츠 디자이너 71일차 (2025.02.11) (0) | 2026.02.11 |
|---|---|
| [TIL] 내배캠 AI 콘텐츠 디자이너 70일차 (2025.02.10) (0) | 2026.02.10 |
| [TIL] 내배캠 AI 콘텐츠 디자이너 68일차 (2025.02.06) (0) | 2026.02.06 |
| [TIL] 내배캠 AI 콘텐츠 디자이너 67일차 (2025.02.05) (0) | 2026.02.05 |
| [TIL] 내배캠 AI 콘텐츠 디자이너 66일차 (2025.02.04) (0) | 2026.02.04 |